Nucleotide diversity#

Using REF as ancestral alleles#

We are wondering how the ancestral allele inference effect the final treesequence object. We are testing a tstree object created by imposing the reference allele as the ancestral allele. The effect is that there are more or less the same mutations as the number of variants (while in the case of the ancestrall allele calculated with est-sfs we can see million of mutations). Let’s start by loading data for this REF-based treeseq object

import pandas as pd
import numpy as np
import matplotlib.pyplot as plt

import tskit

from tskitetude import get_project_dir
from tskitetude.helper import create_windows
ts_reference = tskit.load(str(get_project_dir() / "results-reference/background_samples/tsinfer/SMARTER-OA-OAR3-forward-0.4.10.focal.26.trees"))
ts_reference
Tree Sequence
Trees659
Sequence Length44 077 779
Time Unitsgenerations
Sample Nodes11 478
Total Size87.9 MiB
Metadata
dict
Table Rows Size Has Metadata
Edges 2 266 939 69.2 MiB
Individuals 5 739 353.1 KiB
Migrations 0 8 Bytes
Mutations 657 23.8 KiB
Nodes 21 091 1.1 MiB
Populations 202 4.7 KiB
Provenances 4 2.4 KiB
Sites 657 32.7 KiB
Provenance Timestamp Software Name Version Command Full record
06 September, 2024 at 01:19:45 AM tsdate 0.1.7 inside_outside
Details
dict schema_version: 1.0.0
software:
dict name: tsdate
version: 0.1.7

parameters:
dict mutation_rate: 1e-08
recombination_rate: None
time_units: None
progress: None
population_size: 10000.0
eps: 1e-06
outside_standardize: True
ignore_oldest_root: False
probability_space: logarithmic
num_threads: None
cache_inside: False
command: inside_outside

environment:
dict
os:
dict system: Linux
node: node1
release: 5.15.0-58-generic
version: #64-Ubuntu SMP Thu Jan 5
11:43:13 UTC 2023
machine: x86_64

python:
dict implementation: CPython
version: 3.11.9

libraries:
dict
tskit:
dict version: 0.5.8



06 September, 2024 at 01:13:11 AM tsdate 0.1.7 preprocess_ts
Details
dict schema_version: 1.0.0
software:
dict name: tsdate
version: 0.1.7

parameters:
dict minimum_gap: 1000000
remove_telomeres: True
filter_populations: False
filter_individuals: False
filter_sites: False
delete_intervals:
list
list 0
209048.0

list 44004282.0
44077779.0


command: preprocess_ts

environment:
dict
os:
dict system: Linux
node: node1
release: 5.15.0-58-generic
version: #64-Ubuntu SMP Thu Jan 5
11:43:13 UTC 2023
machine: x86_64

python:
dict implementation: CPython
version: 3.11.9

libraries:
dict
tskit:
dict version: 0.5.8



06 September, 2024 at 01:13:05 AM tskit 0.5.8 simplify
Details
dict schema_version: 1.0.0
software:
dict name: tskit
version: 0.5.8

parameters:
dict command: simplify
TODO: add simplify parameters

environment:
dict
os:
dict system: Linux
node: node1
release: 5.15.0-58-generic
version: #64-Ubuntu SMP Thu Jan 5
11:43:13 UTC 2023
machine: x86_64

python:
dict implementation: CPython
version: 3.11.9

libraries:
dict
kastore:
dict version: 2.1.1



06 September, 2024 at 01:13:01 AM tsinfer 0.3.3 infer
Details
dict schema_version: 1.0.0
software:
dict name: tsinfer
version: 0.3.3

parameters:
dict mismatch_ratio: None
command: infer

environment:
dict
libraries:
dict
zarr:
dict version: 2.17.2

numcodecs:
dict version: 0.12.1

lmdb:
dict version: 1.4.1

tskit:
dict version: 0.5.8


os:
dict system: Linux
node: node1
release: 5.15.0-58-generic
version: #64-Ubuntu SMP Thu Jan 5
11:43:13 UTC 2023
machine: x86_64

python:
dict implementation: CPython
version:
list 3
11
9



To cite this software, please consult the citation manual: https://tskit.dev/citation/

I need to calculate nucleotide diversity per site. The only way to do this seems to be calculating windows containing the SNPs an then calculating the nucleotide diversity with the tskit.TreeSequence.diversity function. I’ve created a function create_windows in helper module:

# the last index is a simply a 2 step starting from position 1
reference_diversity = ts_reference.diversity(windows=create_windows(ts_reference))[1::2]
reference_diversity[:10]
array([0.42881531, 0.48983504, 0.49397942, 0.27006834, 0.45935871,
       0.24743806, 0.14849395, 0.3905915 , 0.46073859, 0.4897602 ])

Now let’s compare the nucleotide diversity calculated using vcftools: here’s the command line to calculate nucleotide diversity per site:

cd results-reference/background_samples/focal
vcftools --gzvcf SMARTER-OA-OAR3-forward-0.4.10.focal.26.vcf.gz --out allsamples_pi --site-pi

The allsamples_pi.sites.pi is a TSV file with the positions and the nucleotide diversity. Read it with pandas:

vcftools_diversity = pd.read_csv(get_project_dir() / "results-reference/background_samples/focal/allsamples_pi.sites.pi", sep="\t")
vcftools_diversity.head()
CHROM POS PI
0 26 209049 0.428815
1 26 268822 0.489835
2 26 285471 0.493979
3 26 405330 0.270068
4 26 528308 0.459359

Are this values similar?

np.isclose(reference_diversity, vcftools_diversity["PI"], atol=1e-6).all()
np.True_

Calculate diversity using branch:

# the last index is a simply a 2 step starting from position 1
reference_diversity_branch = ts_reference.diversity(mode='branch', windows=create_windows(ts_reference))[1::2]
reference_diversity_branch[:10]
array([24.21275953, 24.51004717, 20.56900189, 20.18076343, 23.28547977,
       17.66467911, 37.04506148, 16.55024199, 63.8544266 , 15.75780889])

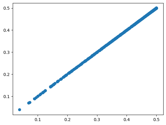
Try to plot the tow different diversities with vcftools output:

plt.scatter(reference_diversity, vcftools_diversity["PI"])
<matplotlib.collections.PathCollection at 0x7f6f3f007230>
../_images/9a48b0e49f6d9ee0d1a08cab21a293bf7b37855f776249c5a13a9a9b6ad34192.png
plt.scatter(reference_diversity_branch, vcftools_diversity["PI"])
plt.xlim(0, 1000)
(0.0, 1000.0)
../_images/fb8e7050c0c78f1c7203bde327137689f93c8bc78e25dda46b7a7c82239ffb0f.png

EST-SFS output as ancestral alleles#

Can we calculate nucleotide diversity using the tree files generated by the pipeline using the est-sfs output as ancestral alleles?

ts_estsfs = tskit.load(str(get_project_dir() / "results-estsfs/background_samples/tsinfer/SMARTER-OA-OAR3-forward-0.4.10.focal.26.trees"))
ts_estsfs
Tree Sequence
Trees539
Sequence Length44 077 779
Time Unitsgenerations
Sample Nodes11 478
Total Size87.5 MiB
Metadata
dict
Table Rows Size Has Metadata
Edges 1 962 608 59.9 MiB
Individuals 5 739 353.1 KiB
Migrations 0 8 Bytes
Mutations 321 178 11.3 MiB
Nodes 19 785 977.3 KiB
Populations 202 4.7 KiB
Provenances 4 2.4 KiB
Sites 657 33.3 KiB
Provenance Timestamp Software Name Version Command Full record
05 September, 2024 at 11:56:43 PM tsdate 0.1.7 inside_outside
Details
dict schema_version: 1.0.0
software:
dict name: tsdate
version: 0.1.7

parameters:
dict mutation_rate: 1e-08
recombination_rate: None
time_units: None
progress: None
population_size: 10000.0
eps: 1e-06
outside_standardize: True
ignore_oldest_root: False
probability_space: logarithmic
num_threads: None
cache_inside: False
command: inside_outside

environment:
dict
os:
dict system: Linux
node: node2
release: 5.15.0-58-generic
version: #64-Ubuntu SMP Thu Jan 5
11:43:13 UTC 2023
machine: x86_64

python:
dict implementation: CPython
version: 3.11.9

libraries:
dict
tskit:
dict version: 0.5.8



05 September, 2024 at 11:49:51 PM tsdate 0.1.7 preprocess_ts
Details
dict schema_version: 1.0.0
software:
dict name: tsdate
version: 0.1.7

parameters:
dict minimum_gap: 1000000
remove_telomeres: True
filter_populations: False
filter_individuals: False
filter_sites: False
delete_intervals:
list
list 0
209048.0

list 44004282.0
44077779.0


command: preprocess_ts

environment:
dict
os:
dict system: Linux
node: node2
release: 5.15.0-58-generic
version: #64-Ubuntu SMP Thu Jan 5
11:43:13 UTC 2023
machine: x86_64

python:
dict implementation: CPython
version: 3.11.9

libraries:
dict
tskit:
dict version: 0.5.8



05 September, 2024 at 11:49:46 PM tskit 0.5.8 simplify
Details
dict schema_version: 1.0.0
software:
dict name: tskit
version: 0.5.8

parameters:
dict command: simplify
TODO: add simplify parameters

environment:
dict
os:
dict system: Linux
node: node2
release: 5.15.0-58-generic
version: #64-Ubuntu SMP Thu Jan 5
11:43:13 UTC 2023
machine: x86_64

python:
dict implementation: CPython
version: 3.11.9

libraries:
dict
kastore:
dict version: 2.1.1



05 September, 2024 at 11:49:43 PM tsinfer 0.3.3 infer
Details
dict schema_version: 1.0.0
software:
dict name: tsinfer
version: 0.3.3

parameters:
dict mismatch_ratio: None
command: infer

environment:
dict
libraries:
dict
zarr:
dict version: 2.17.2

numcodecs:
dict version: 0.12.1

lmdb:
dict version: 1.4.1

tskit:
dict version: 0.5.8


os:
dict system: Linux
node: node2
release: 5.15.0-58-generic
version: #64-Ubuntu SMP Thu Jan 5
11:43:13 UTC 2023
machine: x86_64

python:
dict implementation: CPython
version:
list 3
11
9



To cite this software, please consult the citation manual: https://tskit.dev/citation/

Same stuff as before

# the last index is a simply a 2 step starting from position 1
estsfs_diversity = ts_estsfs.diversity(windows=create_windows(ts_estsfs))[1::2]
estsfs_diversity[:10]
array([0.42881531, 0.48983504, 0.49397942, 0.27006834, 0.45935871,
       0.24743806, 0.14849395, 0.3905915 , 0.46073859, 0.4897602 ])

Are this values similar to the values calculated using VCFtools?

np.isclose(estsfs_diversity, vcftools_diversity["PI"], atol=1e-6).all()
np.True_

So nucleotide diversity is the same in both cases (using the REF as ancestral allele and using the est-sfs output as ancestral allele). Calculate diversity using branch:

# the last index is a simply a 2 step starting from position 1
estsfs_diversity_branch = ts_estsfs.diversity(mode='branch', windows=create_windows(ts_estsfs))[1::2]
estsfs_diversity_branch[:10]
array([374.15499399, 374.15499399, 374.15499399, 308.89499625,
       312.0500738 , 314.27230249, 292.80638906, 294.28489121,
       482.83633406, 482.83633406])

Try to plot the tow different diversities with vcftools output:

plt.scatter(estsfs_diversity, vcftools_diversity["PI"])
<matplotlib.collections.PathCollection at 0x7f6f3d5cde50>
../_images/9a48b0e49f6d9ee0d1a08cab21a293bf7b37855f776249c5a13a9a9b6ad34192.png
plt.scatter(estsfs_diversity_branch, vcftools_diversity["PI"])
plt.xlim(0, 1000)
(0.0, 1000.0)
../_images/40b4fcd566130f115575adb09827368a43e465e2a9dbd7dcf89ab76c2d254cb9.png

Compara output as ancestral alleles#

Calculate nucleotide diversity using the tree files generated by the pipeline using the compara approach as ancestral alleles.

ts_compara = tskit.load(str(get_project_dir() / "results-compara/background_samples/tsinfer/SMARTER-OA-OAR3-forward-0.4.10.focal.26.trees"))
ts_compara
Tree Sequence
Trees496
Sequence Length44 077 779
Time Unitsgenerations
Sample Nodes11 478
Total Size89.9 MiB
Metadata
dict
Table Rows Size Has Metadata
Edges 1 838 362 56.1 MiB
Individuals 5 739 353.1 KiB
Migrations 0 8 Bytes
Mutations 524 747 18.5 MiB
Nodes 19 188 932.4 KiB
Populations 202 4.7 KiB
Provenances 4 2.4 KiB
Sites 657 33.5 KiB
Provenance Timestamp Software Name Version Command Full record
06 September, 2024 at 02:30:20 AM tsdate 0.1.7 inside_outside
Details
dict schema_version: 1.0.0
software:
dict name: tsdate
version: 0.1.7

parameters:
dict mutation_rate: 1e-08
recombination_rate: None
time_units: None
progress: None
population_size: 10000.0
eps: 1e-06
outside_standardize: True
ignore_oldest_root: False
probability_space: logarithmic
num_threads: None
cache_inside: False
command: inside_outside

environment:
dict
os:
dict system: Linux
node: node1
release: 5.15.0-58-generic
version: #64-Ubuntu SMP Thu Jan 5
11:43:13 UTC 2023
machine: x86_64

python:
dict implementation: CPython
version: 3.11.9

libraries:
dict
tskit:
dict version: 0.5.8



06 September, 2024 at 02:25:05 AM tsdate 0.1.7 preprocess_ts
Details
dict schema_version: 1.0.0
software:
dict name: tsdate
version: 0.1.7

parameters:
dict minimum_gap: 1000000
remove_telomeres: True
filter_populations: False
filter_individuals: False
filter_sites: False
delete_intervals:
list
list 0
209048.0

list 44004282.0
44077779.0


command: preprocess_ts

environment:
dict
os:
dict system: Linux
node: node1
release: 5.15.0-58-generic
version: #64-Ubuntu SMP Thu Jan 5
11:43:13 UTC 2023
machine: x86_64

python:
dict implementation: CPython
version: 3.11.9

libraries:
dict
tskit:
dict version: 0.5.8



06 September, 2024 at 02:25:01 AM tskit 0.5.8 simplify
Details
dict schema_version: 1.0.0
software:
dict name: tskit
version: 0.5.8

parameters:
dict command: simplify
TODO: add simplify parameters

environment:
dict
os:
dict system: Linux
node: node1
release: 5.15.0-58-generic
version: #64-Ubuntu SMP Thu Jan 5
11:43:13 UTC 2023
machine: x86_64

python:
dict implementation: CPython
version: 3.11.9

libraries:
dict
kastore:
dict version: 2.1.1



06 September, 2024 at 02:25:00 AM tsinfer 0.3.3 infer
Details
dict schema_version: 1.0.0
software:
dict name: tsinfer
version: 0.3.3

parameters:
dict mismatch_ratio: None
command: infer

environment:
dict
libraries:
dict
zarr:
dict version: 2.17.2

numcodecs:
dict version: 0.12.1

lmdb:
dict version: 1.4.1

tskit:
dict version: 0.5.8


os:
dict system: Linux
node: node1
release: 5.15.0-58-generic
version: #64-Ubuntu SMP Thu Jan 5
11:43:13 UTC 2023
machine: x86_64

python:
dict implementation: CPython
version:
list 3
11
9



To cite this software, please consult the citation manual: https://tskit.dev/citation/

Calculate nucleotide diversity as before:

# the last index is a simply a 2 step starting from position 1
compara_diversity = ts_compara.diversity(windows=create_windows(ts_compara))[1::2]
compara_diversity[:10]
array([0.42881531, 0.48983504, 0.49397942, 0.27006834, 0.45935871,
       0.24743806, 0.14849395, 0.3905915 , 0.46073859, 0.4897602 ])

Are this values similar to the values calculated using VCFtools?

np.isclose(compara_diversity, vcftools_diversity["PI"], atol=1e-6).all()
np.True_

So nucleotide diversity is the same in both cases (using the REF as ancestral allele and using the compara as ancestral allele). Calculate diversity using branch:

# the last index is a simply a 2 step starting from position 1
compara_diversity_branch = ts_compara.diversity(mode='branch', windows=create_windows(ts_compara))[1::2]
compara_diversity_branch[:10]
array([480.63266349, 363.72632856, 356.52374401, 376.91612567,
       381.58518179, 415.57735315, 419.10475683, 419.5249502 ,
       419.5249502 , 419.5249502 ])

Try to plot the tow different diversities with vcftools output:

plt.scatter(compara_diversity, vcftools_diversity["PI"])
<matplotlib.collections.PathCollection at 0x7f6f3ec6e5d0>
../_images/9a48b0e49f6d9ee0d1a08cab21a293bf7b37855f776249c5a13a9a9b6ad34192.png
plt.scatter(compara_diversity_branch, vcftools_diversity["PI"])
plt.xlim(0, 1000)
(0.0, 1000.0)
../_images/1bfc1de96c6e6def34f05eb3392f763f54495246b1017e6961bf837cf98e81f4.png